一、 流程和流程图
1. 什么是流程
具体来说,流程是一项活动或一系列连续有规律的事项或行为进行的程序。
流程有6个要素,分别是:资源、过程、结构、结果、对象和价值。
一个流程会把这些基本要素串联起来,例如流程中资源的输入、流程中的活动、活动的结构,由谁执行,输出结果、流程最终创造的价值等。
2. 什么是流程图
流程图(Flow Chart),顾名思义,就是用来直观地描述一个工作过程的具体步骤图,它使用图形表示流程思路,是一种极好的方法。流程图是对某一个问题的定义、分析或解法的图形表示,图中用各种符号来表示操作、数据、流向以及装置等。 使用图形表示算法 的思路是一种极好的方法,因为千言万语不如一张图。
二、为什么要画流程图
那么,流程有哪些作用呢?我们为什么要画流程图呢?
首先,流程图作为一个工具,帮助我们把一个复杂的过程简单而直观地展示出来,大大提高了我们的效率。其次,在我们画出一张流程图之后,方便我们将实际操作的步骤和我们想象的过程进行比较、对照,更加方便我们寻求改进的机会。最后,流程图还能帮助我们将工作过程中复杂的、有问题的、重复的部分、多余的环节以及可以简化和标准化的地方都显示出来,有利于我们把复杂流程简单化。
三、 程序流程图的标准符号
程序流程图的每种元素都有对应的符号,切不可乱用。
以下是程序流程图常用的几个标准符号:

1. 循环的标准结构

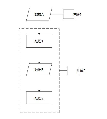
2. 注解符号的使用

3. 程序流程图的基本结构

**选择型:**由某个逻辑判断式的取值决定选择两个处理中的一个

**先判定(while)型循环:**在循环控制条件成立时,重复执行特定的处理

**后判定(until)型循环:**重复执行某些特定的处理,直至控制条件成立

**多情况(case)型选择:**列举多种处理情况,根据控制变量的取值,选择执行其一

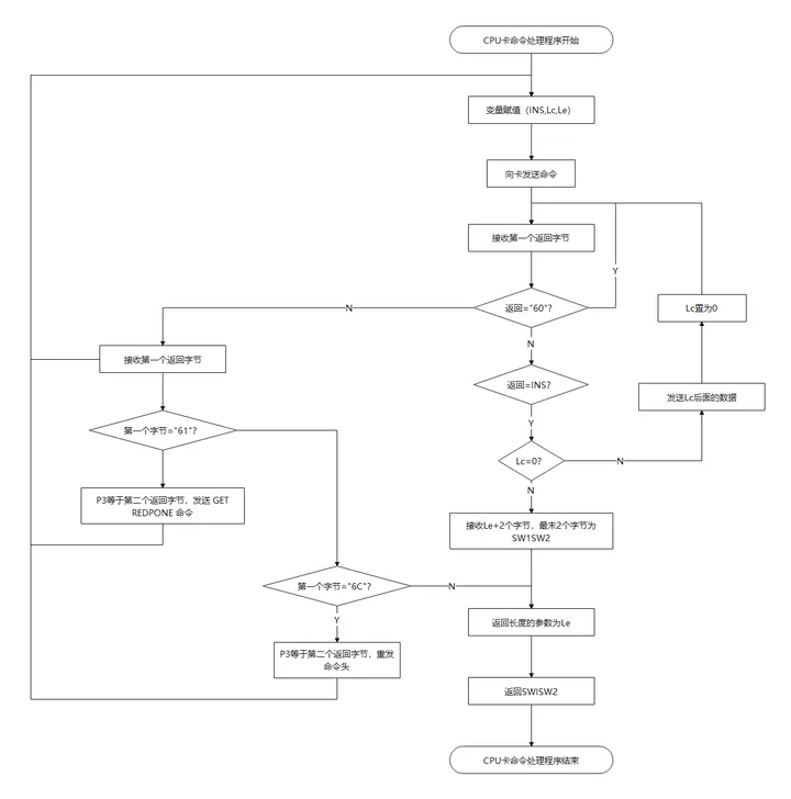
4. 程序流程图的实例


评论区
评论加载中...